Introduction
A hordeolum, or stye, can feel like an unwelcome and painful visitor, bringing discomfort and concern to those who experience it. Millions of individuals face this condition each year, and it’s essential to understand the symptoms and effective treatment options to find quick relief and prevent future occurrences.
What steps can we take together to not only ease the immediate pain but also reduce the chances of styes returning? This guide explores practical strategies for managing styes, ensuring that our eye health remains a priority.
Understand What a Stye Is and Its Symptoms
A hordeolum, often referred to as a stye, can be quite distressing, prompting many to seek advice on how to get rid of a stye. It manifests as a painful, red swelling along the eyelash line, typically caused by a bacterial infection of the oil glands. If you or a loved one has experienced this, you might recognize some common symptoms:
- A red or swollen bump on the eyelid
- Tenderness or pain in the affected area
- Increased sensitivity to light
- Discharge or crusting around the eyelid
- Sensitivity to touch, tearing, and that uncomfortable feeling of having something in the eye
Recognizing these symptoms is crucial. Early diagnosis and treatment can make a significant difference in knowing how to get rid of a stye, helping to prevent complications and promote quicker healing. Eyelid infections are not uncommon; millions of people face this issue each year, and about 1 in 5 individuals will encounter such an infection at some point in their lives. For seniors, while the chances of developing styes may decrease with age, they still remain vulnerable due to factors like weakened immune systems and existing health conditions.
Taking action early is essential. If symptoms linger beyond 48 hours or worsen, it’s wise to consult an ophthalmologist. They can provide the appropriate care needed. In the meantime, applying a warm washcloth to the eye area can offer relief and support healing, which is an important step in learning how to get rid of a stye. It’s also important to maintain good eyelash hygiene and avoid touching the eyes with unclean hands to help prevent these infections.
As eye health expert Bola Odufuwa-Bolger wisely points out, “It’s crucial to differentiate these infections from other eye conditions. If you suspect you have one, consulting with an eye care professional is advisable for accurate diagnosis and guidance.” Together, we can navigate these challenges and ensure that our eyes remain healthy.

Identify Symptoms and Diagnose a Stye
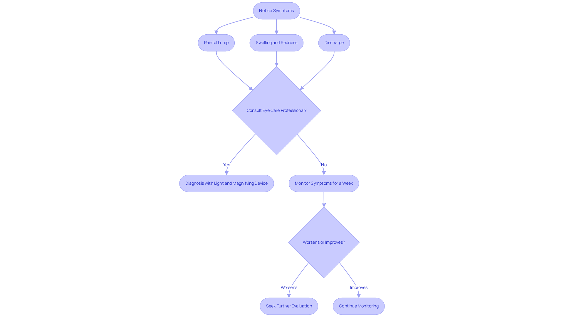
If you notice a painful lump on your eyelid that looks a bit like a pimple, it’s important to pay attention. This could be a sign of a stye, which is often accompanied by swelling and redness around the bump, indicating the importance of knowing how to get rid of a stye. You might even see some discharge from your eye.
We understand how concerning these symptoms can be, especially when it comes to your eye health. If you experience any of these signs, it’s wise to reach out to an eye care professional for advice on how to get rid of a stye. They can provide a definitive diagnosis, often using a light and magnifying device to examine your eyelid closely.
Together, we can navigate these challenges. If your condition doesn’t improve within a week or seems to worsen, seeking further medical evaluation is essential. Your eye health matters, and taking these steps can help ensure you receive the care you need.

Explore Treatment Options for Quick Relief
Dealing with a stye can be uncomfortable, and we understand how frustrating it can be when you don’t know how to get rid of a stye. Here are some gentle treatment options that may provide you with quick relief:
-
Warm Compress: Imagine soaking a clean washcloth in warm water and applying it to the affected area around your eye. Doing this for 10-15 minutes, 3-5 times a day can help reduce swelling and promote drainage. It’s a simple yet effective way to soothe your discomfort.
-
Eyelid Hygiene: Keeping your eyelid clean is essential. Gently wash it with mild soap and water or consider using eyelid scrubs. This small step can significantly help you learn how to get rid of a stye in your recovery.
-
Over-the-Counter Treatments: If you’re concerned about infection, using antibiotic ointments or eye drops as recommended by your healthcare provider can be beneficial. It’s always good to have expert guidance when it comes to your health.
-
Pain Relief: For those moments when discomfort feels overwhelming, over-the-counter pain relievers like ibuprofen can help alleviate your pain. Remember, it’s okay to seek relief.
If your symptoms persist or worsen, please don’t hesitate to consult a healthcare professional. Together, we can navigate your eye care needs and find the best path forward.

Implement Preventive Measures and Self-Care Tips
To help prevent styes, let’s explore some self-care tips that can make a real difference in your daily routine:
-
Maintain Good Hygiene: We understand how important it is to keep your hands clean, especially before touching your face or eyes. It’s a good idea to avoid sharing towels or cosmetics, as this can help protect your eyes from potential irritants.
-
Remove Makeup: Remember to gently remove all eye makeup before you go to bed. This simple step can prevent the clogging of oil glands, which is crucial for maintaining healthy eyes.
-
Regular Eye Exams: Scheduling routine eye exams is essential. These check-ups allow us to monitor your eye health and catch any potential issues early, ensuring you stay on top of your eye care.
-
Manage Stress: We know that stress can take a toll on your immune system, making you more vulnerable to infections. Engaging in stress-reducing activities, like exercise or meditation, can be incredibly beneficial for your overall well-being.
By incorporating these practices into your daily life, we can significantly reduce the likelihood of developing styes and understand how to get rid of a stye together.

Conclusion
Understanding how to effectively manage and prevent styes is vital for maintaining our eye health. A stye, or hordeolum, can bring about significant discomfort, but recognizing its symptoms and seeking appropriate treatment can lead to quick relief and better outcomes. By following the outlined steps, we can not only alleviate immediate pain but also reduce the likelihood of future occurrences.
This guide emphasizes the importance of recognizing stye symptoms, seeking professional diagnosis when necessary, and implementing effective treatment options such as:
- Warm compresses
- Good eyelid hygiene
Additionally, preventive measures, including:
- Maintaining cleanliness
- Managing stress
play a crucial role in safeguarding against styes. Each of these strategies contributes to a holistic approach to eye care that we can all embrace together.
Ultimately, prioritizing our eye health through informed practices and self-care routines is essential. By staying vigilant and proactive, we can navigate the challenges posed by styes and ensure our eyes remain healthy and free from discomfort. Taking these steps not only enhances our personal well-being but also fosters a greater awareness of eye health within our community.
Frequently Asked Questions
What is a stye?
A stye, or hordeolum, is a painful, red swelling along the eyelash line caused by a bacterial infection of the oil glands in the eyelid.
What are the common symptoms of a stye?
Common symptoms of a stye include a red or swollen bump on the eyelid, tenderness or pain in the affected area, increased sensitivity to light, discharge or crusting around the eyelid, sensitivity to touch, tearing, and a sensation of having something in the eye.
How prevalent are styes?
Styes are quite common, with millions of people experiencing them each year. Approximately 1 in 5 individuals will encounter an eyelid infection at some point in their lives.
Are seniors at risk for developing styes?
While the chances of developing styes may decrease with age, seniors remain vulnerable due to factors like weakened immune systems and existing health conditions.
When should I consult a doctor about a stye?
If symptoms persist beyond 48 hours or worsen, it is advisable to consult an ophthalmologist for appropriate care.
What home remedy can help relieve a stye?
Applying a warm washcloth to the eye area can offer relief and support healing.
How can I prevent styes?
Maintaining good eyelash hygiene and avoiding touching the eyes with unclean hands can help prevent stye infections.
Why is it important to differentiate a stye from other eye conditions?
It’s crucial to differentiate a stye from other eye conditions for accurate diagnosis and guidance, as advised by eye health experts.







